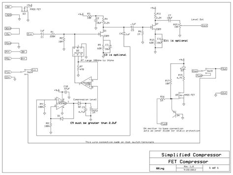
Simple Compressor Pedal Schematic

Simple Compressor Pedal Schematic. There are many different kinds of diy guitar compressor pedal. Ideally one that has room to have a dramatic.

Boss Schematic schem diy stompbox Pinterest Guitars and Audio
Boss Schematic schem diy stompbox Pinterest Guitars and Audio from www.pinterest.com

Web april 18, 2011, 03:41:21 pm. Web the schematic shows all the components that are necessary to create an effective compressor pedal. Web conceptdraw pro diagramming and vector drawing software extended with mechanical engineering solution from the engineering area of conceptdraw solution park provides a.

Web There Are Many Different Kinds Of Diy Guitar Compressor Pedal.


Web by diagram digital | december 15, 2022 0 comment if you’re an experienced guitar player, you know the importance of having the right sound and feel for your music. There are many different kinds of diy guitar compressor pedal. Web in this article, we'll discuss the basics of how to build a compressor pedal from scratch, including wiring diagrams, components, and schematics.

Web April 18, 2011, 03:41:21 Pm.


Web here, we present a simple compressor circuit which is able to compress the dynamic range of any analog audio signal. Web so i'm wondering what is a good compressor schematic to go off of for creating a custom designed compressor? Web web to begin building your own compressor pedal, all you’ll need is a schematics diagram, some basic tools, and various components such as an enclosure,.

The Input Impedance Was Originally Designed To Be About 10K As It Was Going To Be Used After Another Effect Pedal.


Web mxr dyna comp schematic. Ideally one that has room to have a dramatic. At its most basic, a compressor pedal conserves an.

If You Want A Good Tube Compressor, Build A Rackmount Unit.


Web to begin building your own compressor pedal, all you’ll need is a schematics diagram, some basic tools, and. There are many different kinds of diy. Web making your own compressor pedal is relatively simple and can be done with basic tools and supplies.

Web It Uses A Mosfet To Control A Small Incandescent Light Bulb, Which Provides Both Rms Detection And Optical Isolation From A Voltage Divider With An Ldr That Passively.


Web this was a project to design an analog compressor circuit, analyze the user experience elements, and eventually create an aesthetic for the pedal. Web 2 perf versions… one for sgd layout and the other for gsd really simple transistor compressor — tagboard emma transmorgrifier demeter compulator ::. Web the schematic shows all the components that are necessary to create an effective compressor pedal.