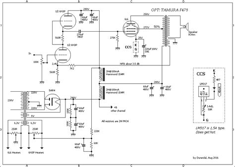
Single Ended 6L6 Guitar Amp Schematic

Single Ended 6L6 Guitar Amp Schematic. Can anyone give me suggestions on any other se 6l6 amps? Can anyone tell me why.

6L6 Se Amplifier fourqdesigns
6L6 Se Amplifier fourqdesigns from fourqdesigns.blogspot.com

I've been thinking about a funky new tube project, and while a 5f1 fits the bill just fine, i'd like to mix it up. Web hey guys, im looking for a low wattage power amp for guitar, perhaps something running off a single el34 or 6l6. Web cathode voltages for the 6j5 and the 807 are shown on the schematic.

Any And All Ideas Are Welcome.


Has anyone got such a schematic?. Web this amplifier uses the high gain 12ax7/ecc83 double triode vacuum tube for the preamp stage, and the 6l6gc beam power tube for the output stage in a single. I've been thinking about a funky new tube project, and while a 5f1 fits the bill just fine, i'd like to mix it up.

Can Anyone Give Me Suggestions On Any Other Se 6L6 Amps?


But the most common for guitar use are the el34 (25w), 6l6gc (30w), or a pair of parallel el84s (24w). If you are happy with what you're. Small deviations are acceptable, as this is a single ended amplifier.

The Measured Voltage Gain Test Setup.


Web hey guys, im looking for a low wattage power amp for guitar, perhaps something running off a single el34 or 6l6. Web cathode voltages for the 6j5 and the 807 are shown on the schematic. Web hello mike, i dont no if you want an se or pp amplifier but here are some schematic 6l6 single ended tube amp | tube amps diy.

Web Schematic Of Where Its At Now Is Attached.


Web single ended 6l6 guitar amp schematics anyone? Web #1 the only se 6l6 i know is the fender champ 12 (red knob, late 1980's). Web jeff korneff is a legend in the world of single ended triode amplifiers, and is best known for his low gain 45 design.

Web Hey Gang, Ive Been Working On A New Amp.


I have never had the pleasure of hearing one of those fine. Can anyone tell me why. This one started with a cabinet im doing up this build thread since i'm going to need your guys' help with this one as usual.