St Link V2 Schematic Pdf

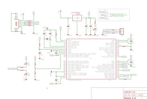
St Link V2 Schematic Pdf. The single wire interface module (swim) and jtag/serial wire debugging (swd) interfaces, facilitate communication with any stm8 or stm32 microcontroller located on an application board. Producing this nice module starts with this template:

Building a custom STLink V2.1 EmbedBlog
Building a custom STLink V2.1 EmbedBlog from embedblog.eu

Web here is how it looks: Especially if it gets directly implemented on the same pcb. Web fill st link v2 schematic pdf, edit online.

Check Part Details, Parametric & Specs Updated 06 Oct 2022 And Download Pdf Datasheet From Datasheets.com, A Global Distributor Of Electronics.


Web here is how it looks: Web fill st link v2 schematic pdf, edit online. S ubtitle florian b aumgartner gnd.

Especially If It Gets Directly Implemented On The Same Pcb.


The single wire interface module (swim) and the jtag/serial wire debugging (swd) interfaces facilitate the communication with any stm8 or stm32 Jumper definition default position comment. The single wire interface module (swim) and jtag/serial wire

Pcb Templates For Prototyping At Home Are Photoresist.svg And Lut.svg, Also You Can Convert Pcb To Any Of Appropriate Formats Using Kicad.


Details onboard programmers are great They directly run firmware when power up. Sign, fax and printable from pc, ipad, tablet or mobile with pdffiller instantly.

I Will Post More Details After First Testing.


This article mainly covers pinout, datasheet, features, programming and other details about stlinkv2. The single wire interface module (swim) and jtag/serial wire debugging (swd) interfaces, facilitate communication with any stm8 or stm32 microcontroller located on an application board. The single wire interface module (swim) and the jtag/serial wire debugging (swd) inte rfaces facilitate the communication with any stm8 or stm32

Producing This Nice Module Starts With This Template:


The single wire interface module (swim) and jtag/serial wire debugging (swd) interfaces, facilitate communication with any stm8 or stm32 microcontroller located on an application board.