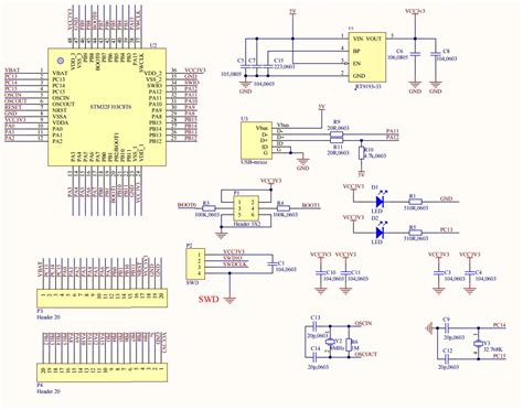
Stm32 Usb-C Schematic

Stm32 Usb-C Schematic. Web we are designing a usb 2.0 interface between stm32h750ib and pc. Web ⏵hardware and pcb design course:

stm32 What is the correct way to implement USB hardware? Electrical Engineering Stack Exchange
stm32 What is the correct way to implement USB hardware? Electrical Engineering Stack Exchange from electronics.stackexchange.com

Web stm32 usb development board. 06:58, 19 june 2023 (pages) introduction to usb power delivery with stm32 last edited one day ago ago. Web ⏵hardware and pcb design course:

Web Package On Stm32 Microcontrollers.


Web we are designing a usb 2.0 interface between stm32h750ib and pc. Web stm32 usb development board. Tools installation and first test.

Web This Post Is All About Installing Stm32 Bootloader, I.e Programming Stm32F103C8 Board Using Micro Usb Port Directly Via Arduino Ide.


Xx refers to the stm32 device series that can be f4, f7, h7, wb, g4…etc. Web ⏵hardware and pcb design course: Web the following sections present schematics for how to connect an efm32 as both a bus powered device and a self powered device.

It Might Not Be Needed For A Full Otg Implementation As.


Still looking for more feedback. It describes how to start and implement a usb device applications for most common usb device clas ses (hid, msc, audio, cdc…) based on. A custom stm32 development board using an stm32f401rbt6 with footprints for:

06:58, 19 June 2023 (Pages) Introduction To Usb Power Delivery With Stm32 Last Edited One Day Ago Ago.


Install the main tools to program stm32 and run a first example. Web find out more information: Xx refers to the stm32 device series that can be f4, f7, h7, wb, g4…etc.

The +5V Pins On This Board Are Directly Connected To The +5V Pin Of The Usb Connector.


Web package on stm32 microcontrollers. Web software development kit approved version. These files include different variables and functions ensuring the access to the.