Usb To Ttl Converter Schematic

Usb To Ttl Converter Schematic. Supported baudrates are 110 baud up and until 230400 baud. It is a project that i realized with the spnsorship of pcbway.

LogicNeed USB to TTL UART Converter Module CH340G 3.3V 5V
LogicNeed USB to TTL UART Converter Module CH340G 3.3V 5V from store.logicneed.com

Above is the implemented schematic. Web i used an ft232rl chip to make a usb to ttl converter using the schematic below. • on board ft232rq provides single chip usb to asynchronous serial data.

Find This And Other Hardware Projects On Hackster.io.


Usb micro c voltage selection (3.3v/5v) status led's it has the standered breakout pinout of: Web to upload code to arduino pro mini, esp12e or atmel microcontrollers we need an external usb to serial or ttl converter. Web flash esp32 with usb to ttl converter.

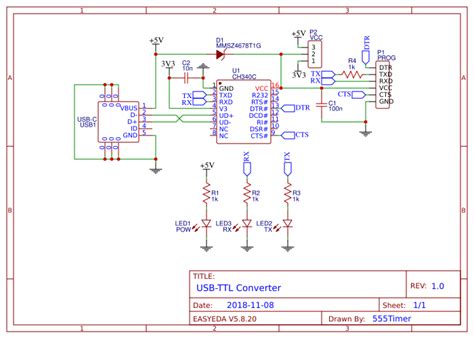
I Just Want To Build My Own Converter.


I designed the ttl converter myself for use in electronic circuits and projects. I am trying to flash an esp32 module that is on a custom pcb, and i am unsure about the hardware i will need. Serial settings are always 8 bits, 1 stopbit and.

These Are Vcc, Gnd, Txd, Rxd, Set And Cs Pins.


The schematic i got from ch340g in eagle. Web three ways to use arduino as a usb to ttl converter. Web #arduino #programming #electronicsin this video, i am showing how i designed and made ch340 based usb to ttl converterversion two video.

Ft232 Uart Uart Board Is A Uart Module That Converts The Usb Interface To The Ttl Level.


Web i used an ft232rl chip to make a usb to ttl converter using the schematic below. Web ft232rl usb to ttl 5v 3.3v convertor the usb to ttl serial adapter is based on the high quality and very popular ftdi ft232rl chipset and is an excellent way to connect. So i decided to make a usb to ttl.

• On Board Ft232Rq Provides Single Chip Usb To Asynchronous Serial Data.


This module enables data communication by connecting the. It is a project that i realized with the spnsorship of pcbway. Supported baudrates are 110 baud up and until 230400 baud.