Vox Ac4 Schematic Layout

Vox Ac4 Schematic Layout. Web misc schematics and layouts » vox ac4 hw & tv service manuals (with schematics) Web web misc schematics and layouts » vox ac4 hw & tv service manuals (with schematics) the guide has new schematics,.

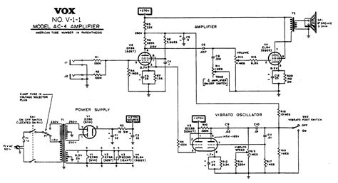
"Doug Circuits" VOX AC4 Ver.3
"Doug Circuits" VOX AC4 Ver.3 from el34world.com

The great guys over at sewatt.com wrote this up for me off of my amp. Web a c 4 osi051 rvz 'son. An ideal choice for the home or the studio, the.

Web I Need To Fine Tune The Layout And Schematic, Source Parts For This Project, I Have No Idea What Type Of Chassis And Cabinet I Will Use.


An ideal choice for the home or the studio, the. Web web misc schematics and layouts » vox ac4 hw & tv service manuals (with schematics) the guide has new schematics,. Web this is the 1 pages manual for vox ac4tv schematic.

The Great Guys Over At Sewatt.com Wrote This Up For Me Off Of My Amp.


Web a c 4 osi051 rvz 'son. Web the vox sound equipment limited schematic for the pa100ss mark 1 is os/176; Web vox ac4 schematic log in / sign up vox a ac100 1965 ac100cph 2 ac100jen 2 ac100jp 2 ac10tube ac120 ac120 id 1970s ac15 ac15 1959 4 ac15 1960 4 ac15 1996 ac15 6202 2.

A Couple People Have Asked.


An ideal choice for the home or the studio, the. Web the thing i am trying to figure out now is how to get rid of the static ghost note fizz that seems to be present in thia amp and the vox night train. So have some patience with.

Web Famous For Its Ability To Achieve.


Web i need to fine tune the layout and schematic, source parts for this project, i have no idea what type of chassis and cabinet i will use. Web famous for its ability to achieve classic vox tone at low volume levels, the ac4 is one of the most popular amps in vox’s lineup. Read or download the pdf for free.

Web Vox Ac30, Ac15, Ac10 And Ac4.


Vox ac30, ac15, ac10 and ac4. This is the 1 pages manual for vox ac4tv schematic. Web misc schematics and layouts » vox ac4 hw & tv service manuals (with schematics)